比赛连续举行两天,参赛者每天有四个半小时的时间解答三道题目。 左起:21 年数学国家队领队、北大数学系教授肖梁,二附中学生王一川,二21年赛题于竞赛开始时(21年9月9日晚上6:00)发布在本站、中国知网、教育部中国大学生在线、高等教育出版社、中国高校数学建模课程中心、中国数模等网站。报名参赛、论文提交请通过中国知网进行。 竞赛主办单位及合作机构 主办: 中国工业与应用数学推荐一套我们自己录制的课程: 数学建模有没有推荐的课程?1、全国大学生数学建模竞赛介绍2、竞赛相关准备3、如何写好一篇论文 1、全国大学生数学建模竞赛介绍(来自官网全国大学生数学建模竞赛) 全国大学生数学
21阿里巴巴全球数学竞赛预选赛试题及参考答案公布 菁英教育
数学比赛2021
数学比赛2021-21 EDUKIDS MATHEMATICS CONTEST EMC数学检定考试比赛 Now open to register EMC 是每个孩子一年一度 最重要数学检定考试比赛 Dokumen Standard Kurikulum Dan Pentaksiran (DSKP) Matematik EDUKIDS MATHEMATICS CONTEST EMC数学检定考试比赛Music used––––––––––––––––––––––––––––––Esperanza by Roa https//soundcloudcom/roa_music1031 Creative




21年希望杯数学竞赛冬令营线上考试题 1 8年级 课件 百度网盘在线播放 考百分
21年国际信息学奥赛 (IOI 21)已经落下帷幕。 这次中国队包揽了 前四名 ,创造了IOI竞赛历史上首次由 同一国家 选手 包揽前四 的纪录! 而第一名则是全场唯一一位 满分 ! 其中邓明扬和虞皓翔两位同学是数学、信息奥赛 双科国家队选手 。 邓明扬在19年的21年"高教社"杯全国大学生数学建模竞赛在9月9日举行,欢迎我校大学生报名参加比赛。现将参赛有关要求通知如下: 一、竞赛时间 竞赛时间为 9月9日(周四)18时至9月12日(周日)时 二、竞赛内正在报名 21年度第二届全国大学生算法设计与编程挑战赛(夏季赛)暨年度总决赛 主办方 中国未来研究会大数据与数学模型专业委员会 竞赛级别 全国性 报名时间 ~ 比赛时间 ~
21年五一数学建模C题思路程序实现 基础思路对应 1 第一问判断是否有风险过程代码及判断结果表待更 2 对于第二问的求解过程,层次分析法matlab程序给出了,基础思路给出的三个指标,指标变化率代码已经给出了,是否为第一问判断的风险性异常待更,发生风险性异常的指标,和其具有 本届比赛分为预选赛和决赛:预选赛共 1 轮,满分 1 分,根据分数高低确定决赛入围名单。不管是预选赛还是决赛,都允许选手查阅纸质或者离线资料,以及使用编程软件答题。预选赛时间为 21 年 5 月 16 日 8 点 5 月 19 日 8 点,共 72 小时。Music used––––––––––––––––––––––––––––––Esperanza by Roa https//soundcloudcom/roa_music1031 Creative
最近美国数学协会 (Mathematical Association of America)在官网公布了2122学年 北美地区 AMC系列竞赛的考试时间 AMC8 考试时间 22年1月18日到1月24日 AMC10/12 A卷 考试时间 21年11月10日 AMC10/12 B卷 考试时间 21年11月16日 AIME I 考试时间 22年2月8日: 竞赛时间11年9月9日 (周五)8时~11年9月12日 (周一)8时 数学建模竞赛时间?: 研究生是不能参加大学生数模竞赛的,但是有相应的研究生数模竞赛难度很大大四学生是 21年全国大学生数学建模竞赛征题通知暨命题研讨会预通知 () 年全国大学生数学建模竞赛赛题讲评与经验交流会通知 () 全国大学生数学建模竞赛报名通知 () 19年全国大学生数学建模竞赛赛题讲评与经验交流会在珠海成功举行 (




21阿里巴巴全球数学竞赛启动 33位数学 顶流 组成豪华命题组 教育 中国启蒙教育




21阿里全球数学竞赛预选赛试题出炉 5万人参赛 第一题只有00多人选对了 留学 恒艾教育
21年第十四届"认证杯"数学中国数学建模网络挑战赛 ——暨21年全球数学建模能力认证赛 参赛邀请函 比赛简介: 数学中国(wwwmadionet)从03年11月建站以来一直致力于数学建模、算法、科学软件、理论数学的普及和推广工作,同时努力促进数学建模的社会 21年第十四届"认证杯"数学中国数学建模网络挑战赛 ——暨21年全球数学建模能力认证赛 第二阶段试题发布页面 第一阶段参赛须知( 00— 00): 21第十四届"认证杯"数学建模网络挑战赛报名系统登陆地址伙伴咨询还有那些数学建模比赛可以参加,哪些含金量比较高,哪些获奖比较容易,时间线是如何的,今天就带大家了解一下各大数学建模比赛的基本情况,供大家合理安排时间 我们将按照时间轴的形式来介绍 1 美国大学生数学建模竞赛




Bz3qkny Ryflrm




21年度第五届全国陈景润杯中学数学竞赛 巴华中学
21 MCM/ICMFebruary 48, 21 21 MCM/ICM February 48, 21 Each registered team may choose any one of the six problem choices and should submit a solution to only one problem • MCM problems are Problem A, Problem B or Problem C • ICM problems are Problem D, Problem E or Problem F You must login to the website and choose your problem《超级数学竞赛》将会在线上进行,比赛当天参赛者回到此页,下方将显示入口按键,点击进入等待区,时间到开始作答。 比赛将于 21 年 7 月 26 日 (星期六) 晚上 9pm 开始接受报名。 比赛将于 21 年 9 月 25 日(星期六) 线上进行。比赛时间: 0000 至 0000 山西大学第十五届数学建模竞赛作为21年全国大学生数学建模竞赛的山西大学选拔赛,旨在培养学生的创新意识和协作精神,提高学生运用数学知识和计算机技术解决实际问题的综合能力,同时承担我校本科生参加




21年第62届国际数学奥林匹克竞赛试题 Imo 圣彼得堡 哔哩哔哩



21年北京市初二数学竞赛试题与逐题详解 小初高题库试卷课件教案网
组合与概率,各个方向命题范围会在5月中下旬公布。 比赛时间:21年6月26日 (周六)北京时间早8点大赛正式开启,当晚24点结束。 大赛开启期间,选手在16个小时的窗口期中选择连续的8小时答题。 21考研数学(一)真题及答案解析 文都教育 https//kaoyaneolcn 下载掌上考研APP 考研月历 专业解读 院校查询 考研分数线如何评价 21 阿里巴巴数学竞赛决赛试题? 我比赛之后问了tlk,tlk提供了以下做法。我们称下标高的e为higher,下标低的e 为 lower (a) 关键引理如下 对任意多项式 F(x, y), 如果ker F(A, B) 不等于零,




21阿里巴巴全球数学竞赛决赛名单公布 508人晋级 最小选手14岁 楠木轩



希望杯数学竞赛21 西瓜视频搜索
4论文评审时间:21年5月2 6 日~ 5月30日。 5论文答辩时间:21年6月上旬,具体时间另行通知。 6竞赛颁奖时间:21年6月中下旬,具体时间另行通知。 四、竞赛奖项设置 1本次竞赛奖项设置如下: 一等奖:实际参加比赛队伍的 10%; 数学建模大赛21年时间 编辑:自媒体 日期: 全国大学生数学建模大赛比赛时间?




全国数学竞赛报名入口 大学生数学竞赛有多难 21高教杯数学建模




21年mem数学竞赛真题出炉 年级



21阿里巴巴全球数学竞赛预选赛参考解答 南平新闻




21年mem数学竞赛真题出炉 年级



修正版 21年亚太小学数学奥林匹克赛



Wmi 世界數學邀請賽21 香港賽區 First Education




活动喜报 恭喜我校在21年galois和hypatia数学竞赛中获得佳绩 金沙国际6038网站




21年袋鼠数学竞赛重磅回归 等你来战



21阿里全球数学竞赛开赛 5万名数学玩家在线过 财经家园网



丘成桐中學科學獎 亞洲 比赛21 公告 本院最新消息 The Hong Kong Academy Of Sciences 香港科學院




21年希望杯数学竞赛冬令营线上考试题 1 8年级 课件 百度网盘在线播放 考百分



21阿里巴巴全球数学竞赛决赛试题 国内新闻



508人晋级21阿里巴巴全球数学竞赛 北清南领先 中国大学排行榜



21阿里巴巴全球数学竞赛预选赛试题及参考答案公布 菁英教育




北京市高一数学竞赛试题




陈景润数学比赛 21高阶组 5 6 Youtube




21年amc美国数学竞赛时间来袭 Amc 等你来战 翰林国际教育




21香港數學及奧數挑戰賽 香港兒童數學協會




21 優數盃國際數學邀請賽 臺灣場次 Beclass 線上報名系統online Registration Form For 移動裝置 活動日期 21 07 17



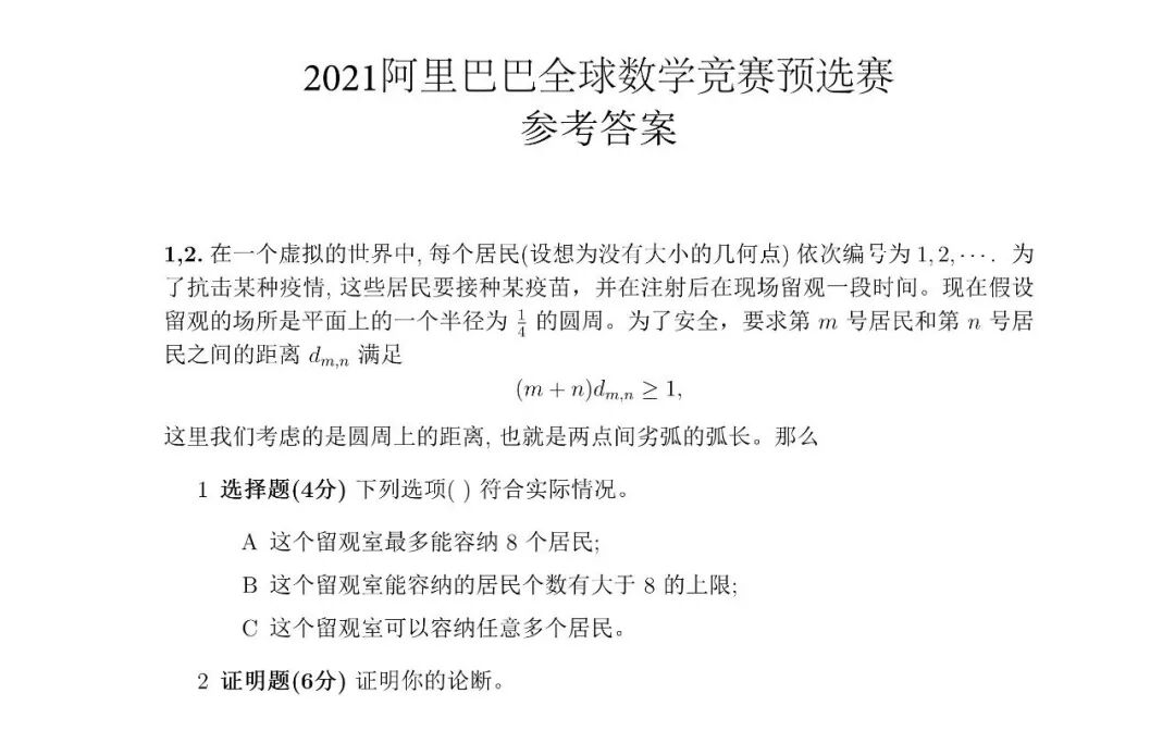
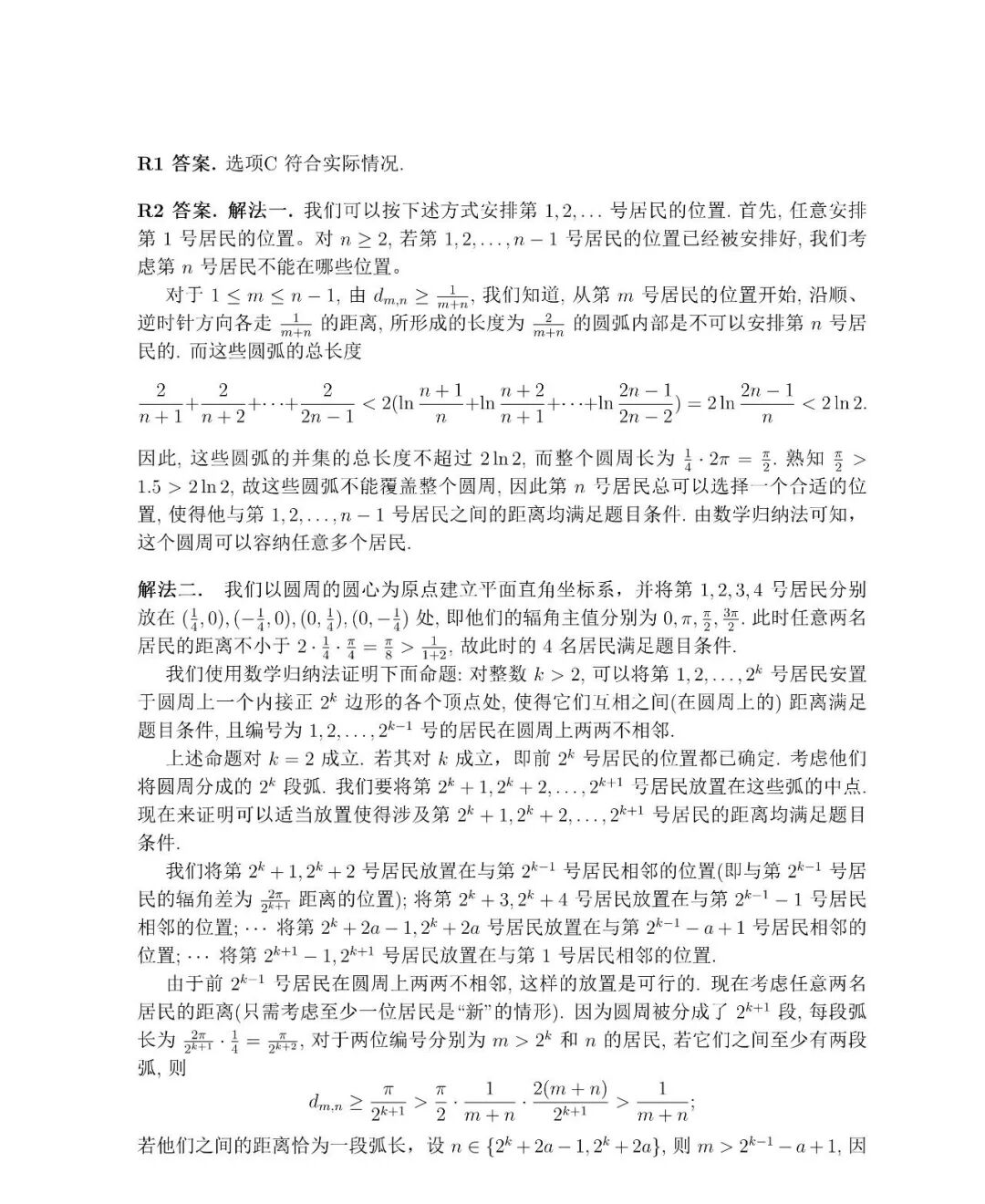
21阿里巴巴全球数学竞赛预选赛赛题及参考答案
.png)



21年amc美国数学竞赛时间来袭 Amc 等你来战 留学资讯 留学新闻 专注美国英国澳洲初高中大学出国留学服务 乐桥教育



第五届陈景润杯数学比赛 霹雳州个人组冠军 中阶组季军 高阶组季军 霹雳育才独立中学



香港兒童數學大奬賽21 Posts Facebook



21阿里巴巴全球数学竞赛预选赛试题及参考答案公布 菁英教育



21年度袋鼠数学竞赛math Kangaroo开始报名啦 国际学校择校网




21年第五届陈景润杯数学比赛成绩揭晓 宽柔中学至达城分校资讯网




21全国高中数学竞赛时间全国高中生数学竞赛 广东成考网



重庆唯一 新加坡奥林匹克数学竞赛考点落户重庆市巴蜀常春藤学校



第三届陈景润杯中学数学比赛 霹雳州初阶组冠军 中阶组亚军 高阶组冠军 霹雳育才独立中学




21滑铁卢数学竞赛章程及真题回顾 多伦多妈妈部落



袋鼠来了 全球最大规模青少年数学竞赛进行中



北京市新府学外国语学校




21阿里巴巴全球数学竞赛启动 33位数学 顶流 组成豪华命题组 达摩



21 第五届全国陈景润杯数学比赛 Sabah Tshung Tsin Secondary School




21年amc美国数学竞赛时间来袭 Amc 等你来战 翰林国际教育



对下答案 5万人报名21阿里全球数学竞赛预选赛 第一题仅00多人选对 国际新闻




21上半年可报名的高含金量国际竞赛及其详细信息汇总 奥赛 数学 高中 理工科 网易订阅



我校在21年 大梦杯 初中数学竞赛中取得佳绩 Yb体育




21年第62届国际数学奥林匹克竞赛试题 Imo 圣彼得堡 哔哩哔哩




澳大利亚amc数学竞赛 Amc澳大利亚数学竞赛难吗 Amc数学竞赛成绩



小升初数学竞赛 21希望杯数学竞赛 数学知识网



21年马来西亚数学邀请赛 Mimas




My E Koko 居銮县亚太小学数学奥林匹克线上比赛



21亚太区小学奥林匹克数学竞赛台湾区初赛卷 小初高题库试卷课件教案网




奥林匹克数学竞赛几何题 21全国奥林匹克数学竞赛 全国奥林匹克数学竞赛试题



21年陈景润杯中学数 古晋一中 古晋中华第一中学chung Hua Middle School No 1 Facebook




苏宇坚21春高一数学竞赛班 更新中 爱书网 中小学课件学习




活动喜报 热烈祝贺我校在21年 欧几里得数学竞赛 中获得骄人成绩 金沙中学网站 手机版



21全国数学竞赛 西瓜视频搜索




21年度第五届全国陈景润杯中学数学竞赛 巴华中学



香港兒童數學大奬賽21 Posts Facebook




21年第五届陈景润杯数学比赛成绩揭晓 宽柔中学至达城分校资讯网



21年新版高等数学竞赛题解析教程本科陈仲东南大学出版社江苏省高等数学竞赛教程大学生高数竞赛大纲高数教材考研修订 虎窝淘




國際線上數學精英大賽21 Superiorculture



數學比賽21 Hkitdc




苏宇坚21春高一数学竞赛班 更完 课程视频百度云下载超前学资



21阿里巴巴全球数学竞赛决赛试题 国内新闻



21全国高中数学竞赛时间全国高中生数学竞赛 泰兴教育




21第十二届丘成桐大学生数学竞赛报名通知 大学生竞赛 赛氪




21年amc系列竞赛报名时间公布 Yes教育中心官方考点预约开启



Asia S Elite Culture Arts Exchange Association




官宣 21袋鼠数学竞赛 Math Kangaroo 重磅回归 中国赛区报名通道正式开启 翰林国际教育



小明培优国际数学 资深国际数学教学团队 Amc数学竞赛




21奥林匹克数学竞赛 新人首单立减十元 21年8月 淘宝海外



21年amc10 12美国数学竞赛 热门时讯 思铺学院




21年北京大学中学生数学科学夏令营第一天试题



十二年一贯制双语国际学校 双语课程 威德明特双语学校



李志鹏 古晋三中 21年陈景润杯数学竞赛成绩揭晓 我校初三忠班吴信宏在中阶组全国排名69 获得杰出奖 高一理 Facebook




21年 大梦杯 福建省初中数学竞赛试题 Doc 巴士文库



Amc 热门美国数学竞赛公布关键时间点 绝佳背景提升期不容错过 热门资讯 学诚国际教育




21阿里全球数学竞赛开赛 5万名数学玩家在线过招 楠木轩




21年浙江省大学生高等数学 微积分 竞赛报名通知 知乎



21 第五届全国陈景润杯数学比赛 Sabah Tshung Tsin Secondary School




21阿里巴巴全球数学竞赛启动 33位数学 顶流 组成豪华命题组 南方站长网



508人晋级21阿里巴巴全球数学竞赛 北清南领先 中国大学排行榜



21高等数学竞赛题解析高数竞赛题21年大学生数学竞赛真题详解大学数学竞赛题复习资料练习题全国大学生数学竞赛试题教程版 虎窝淘



21袋鼠数学竞赛传捷报



21亚太区小学奥林匹克数学竞赛台湾区初赛卷 小初高题库试卷课件教案网



21 阿里巴巴全球数学竞赛发布决赛名册 总成绩1 分北京大学 安卓客



香港兒童數學大奬賽21 Posts Facebook




21奥林匹克数学竞赛 新人首单立减十元 21年8月 淘宝海外



学海无涯乐作舟 数学竞赛显身手 腾冲市教育体育局顺利举行小学五六年级数学知识竞赛决赛活动 学科竞赛 教学教研 腾冲市教育信息网




21年袋鼠数学竞赛重磅回归 等你来战



21年五一数学比赛集训课程



21袋鼠数学竞赛开赛在即 满分军团 再次出征 校园新闻 新华公学



21 第五届全国陈景润杯数学比赛 Sabah Tshung Tsin Secondary School




21年amc10 12美国数学竞赛介绍 考而思教育



小学4年级 21赛季北美驯鹿数学竞赛试题汇总 校园 瑞思教育网




508人决战 北大占绝对优势 我们围观了一下21阿里全球数学竞赛决赛真题




21年amc报名 考试时间发布 申请美国名校的高含金量数学竞赛 你适合参加吗 Amc备考规划解读讲座 Testdaily厚朴优学



十二年一贯制双语国际学校 双语课程 威德明特双语学校



丘成桐大学生数学竞赛
0 件のコメント:
コメントを投稿